乐天使·(中国)集团
首页
关于我们
育科学公司简介
公司领导
党委机构
行政机构
教学科研机构
团队队伍
教育学系
心理学系
人才培养
专业设置
人才招聘
党群工作
党建工作
团学工作
工会工作
团队建设
学科概况
研究生教育
国内外交流
科研成果
社会服务
专业建设
专业概况
创新创业教育
教学成果
下载
中文
English
中文
English
首页
关于我们
育科学公司简介
公司领导
党委机构
行政机构
教学科研机构
团队队伍
教育学系
心理学系
人才培养
专业设置
人才招聘
党群工作
党建工作
团学工作
工会工作
团队建设
学科概况
研究生教育
国内外交流
科研成果
社会服务
专业建设
专业概况
创新创业教育
教学成果
下载
您所在的位置:
首页
-
通知公告
通知公告
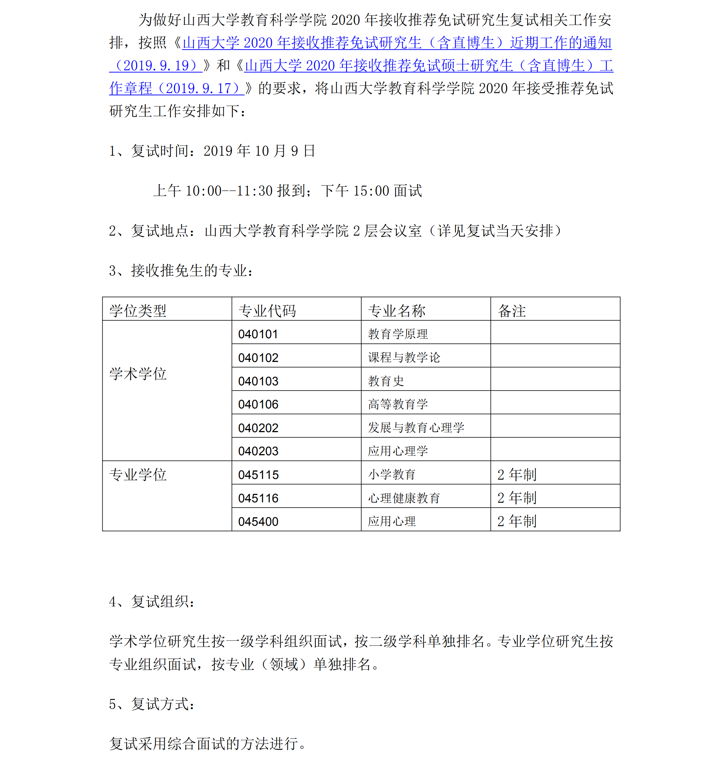
乐天使2020年接收推荐免试研究生复试安排
日期:2019-09-22
|
访问量: